产品目录
液体涡轮流量计
液体流量计
水流量计
油流量计
气体涡轮流量计
椭圆齿轮流量计
电磁流量计
涡街流量计
蒸汽流量计
孔板流量计
旋进旋涡流量计
热式气体质量流量计
转子流量计
浮子流量计
靶式流量计
气体流量计
超声波流量计
磁翻板液位计
浮子液位计
浮球液位计
玻璃管液位计
雷达液位计
超声波液位计
投入式液位计
压力变送器
差压变送器
液位变送器
温度变送器
热电偶
热电阻
双金属温度计
推荐产品
联系我们
- 金湖凯铭仪表有限公司
- 联系电话:15195518515
- 在线客服:1464856260
- 电话:0517-86801009
- 传真号码:0517-86801007
- 邮箱:1464856260@qq.com
- 网址:http://www.bhdmvez.cn
- 地址:江苏省金湖县理士大道61号
智能涡轮流量计说明书
发布时间:2021-08-20 00:41:31??点击次数:2861次
一、概述
智能涡轮流量计是速度式流量仪表中的一种,也叫叶轮式流量计,以动量矩守恒原理为基础。
智能涡轮流量计的结构见右边图 1-1 和图 1-2,流体在管道中流动时冲击涡轮叶片,使涡轮旋转,涡轮的旋转速度随流量的变化而变化,*后从涡轮的转数求算出流量值,在二次仪表上进行计数和显示,可反映出瞬时流量和累积流量(或称总量),也可转换成标准信号进行远传。此外,传感器输出的脉冲频率信号可以单独与计算机配套使用,由计算机代替流量显示仪表实现密度或温度、压力补偿,显示流体体积流量或质量流量。是目前流量仪表中比较成熟的高准确度仪表之一。


部件组成
通常智能涡轮流量计由整流器、仪表管段、传感器和前置放大器构成。
整流器是为了消除或减少流动中的漩涡流、偏心流等各种非轴对称流和脉动流而设置于流量计前端管道中的装置。
仪表管段是指包括整流器、上下游直管段以及流量计在内的配管部分。
传感器是把转子的转动转换成电信号的装置。通常把智能涡轮流量计中感知流体流速的涡轮及其组合(包括前后导流架、轴承、壳体及前置放大器)统称为涡轮流量传感器。
前置放大器是为了传送传感器的电信号而对其进行放大、整形,从而得到输出信号的装置。将输出信号的信号处理、转换部分称为二次仪表或显示仪表。
工作原理
流体通过传感器壳体时,由于叶轮的叶片与流向有一定的角度,流体的冲力使叶片具有转动力矩,克服摩擦力矩和流体阻力之后叶片旋转,在力矩平衡后转速稳定,在一定的条件下,转速与流速成正比,由于叶片有导磁性,它处于信号检测器(由永久磁钢和线圈组成)的磁场中,旋转的叶片切割磁力线,周期性的改变着线圈的磁通量,从而使线圈两端感应出电脉冲信号,此信号经过放大器的放大整形,形成有一定幅度的连续的矩形脉冲波,可传至显示仪表,显示出流体的瞬时流量或累积流量。
在一定的流量范围内,脉冲频率 f 与流经传感器的流体的瞬时流量 Q 成正比,流量方程为:

式中 qv —— 流体的瞬时流量(工作状态下)m3/h ;
f —— 脉冲频率,Hz;
K —— 传感器的仪表系数 m-3 ,由校验单给出。
每台传感器的仪表系数由我公司填写在检定**中,K 值设入配套的显示仪表中,便可显示出瞬时流量和累积总量。
产品特点与材质
本公司产品的各项零部件均采用高精度的数控机床加工成型,具有一致性好,产品质量稳定,各项指标均优于同类国标要求。
传感器阀体采用国标 304 不锈钢制作,法兰采用 HG20593-2009、PN16 标准;
前后导向支架选用 304 不锈钢精密铸造成型,表面光洁度高,对流体通过时阻力小,与阀体紧密配合,在大流量通过时无噪声。
轴承选用高品质硬质合金轴承,耐磨蚀、耐腐蚀、寿命高。
叶轮选用高导磁不锈钢材料,整体式设计,经过高精密加工中心的一道道精雕细琢,品质优良,从而保证了整机的性能要求。
二次仪表选用国内知名厂家的产品,以确保整机在使用中的稳定性和精准性。
适用场合
我公司研制生产的 LWGY 型智能涡轮流量计是在吸收国内外流量仪表的先进技术并结合实际使用情况加以优化设计而成的新一代智能涡轮流量计,广泛应用于测量封闭管道中与不锈钢 1Cr18Ni9Ti、2Gr13、刚玉 Al2O3和硬质合金不起腐蚀作用,且无纤维、颗粒等杂质,工作温度下运动粘度小于 5*10-6m2/s 的液体,对于运动粘度大于 5*10-6m2/s 的液体,可对流量计进行实液标定后使用。若与具有特殊功能的显示仪表配套,还可以实现定量控制、超量报警等功能,是流量计量和节能的理想仪表。与相应的流量积算仪表、现场显示表等配套可用于测量液体的流量和总量。它被广泛用于石油、化工、冶金、科研、国防、计量等领域的计量、控制系统。
如用户需用特殊形式的传感器,可协商订货,需防爆型传感器时,在订货中加以说明。
二、规格代号与仪表参数
2.1 规格代号的表示方法
LWGY 型涡轮流量传感器型号和规格代号表:

2.2 仪表参数
传感器的公称通径、流量范围、流体温度、公称压力、环境温度、相对湿度、*大压力损失表:

三、产品特点
本公司生产的智能涡轮流量计主要有以下特点:
3.1 优点
①准确度高。智能涡轮流量计的测量精度一般为±0.25%R~±0.5%R,高精度型可达±0.15%R。在线性流量范围内,即使流量有所变化也不会降低累积准确度。
②测量范围宽。*大和*小线性流量比通常为 6:1~10:1,有的大口径流量计甚至可达 40:1,故适宜流量大幅度变化的场合。
③重复性好。短期重复性可达 0.05%~0.2%,由于具有良好的重复性,因此在贸易结算中是优先选用的流量计。
④压力损失小。流通能力大(同样口径可通过的流量大)。
⑤耐高压。由于外形简单并且采用磁电感应结构,仪表壳体上无需开孔,容易实现耐高压设计,可用于高压液流的测量。
⑥数字信号输出。传感器输出的是与流量成正比的脉冲频率信号(即数字信号),易于远传,因此适用于总量及瞬时流量的计量与控制,信号的抗干扰能力也较强。获得的信号频率高,信号分辨率强。
⑦安装维修方便。结构简单轻巧,安装维护方便。因为无滞留部分,内部清洗简单。如发生故障,并不影响管道内流体的输送。
⑧适用范围广?;旧衔餐残紊杓疲菀资视Ω呶?、高压的要求和低温流体的测量;
⑨耐腐蚀。传感器采用国标不锈钢抗腐蚀材料制作,耐腐蚀性能好。
3.2 局限性
①不能长期保持校准特性,需定期校验。对于贸易储运等有高准确度测量要求的,*好配备现场校验设备,可定期校验以保持其特性。
②不太适宜高黏度型介质。对黏度变化反应敏感。介质黏度增大使流量计测量下限值提高,范围度缩小,线性度变差。
③仪表受来流流速分布畸变和旋转流影响较大,传感器上下游所需直管段较长,如安装空间受限制,可加装流动调制器(整流器)以缩短直管段长度。
④对被测介质清洁度要求较高。
四、外形尺寸参数


五、产品收检和存储
5.1 产品开箱注意事项
开箱后,按装箱单检查文件和附件是否齐全。装箱文件有:使用说明书一份、检定**一份、装箱单一份。观察传感器是否有因运输而产生损坏等现象,以便妥善处理。请用户认真保管“检定**”切勿丢失,否则无法设定仪表系数。
5.2 产品验收检验事项
智能涡轮流量计*常使用的现场检验是目测法检查和叶轮旋转时间试验,对新仪表和使用运行中的流量计,通过观测其产生的噪声和振动,常能获知流量计的工作情况。
流量计的剧烈振动通常表明涡轮叶轮已产生失去平衡的破坏,这会导致流量计完全失效。在较低流量时,常能听到涡轮叶轮的摩擦声和轴承工作不良的声音,这种噪声不会被正常的流动噪声所掩盖。
(1) 目捡法检查
目捡法检查时,建议检查涡轮叶轮是否缺叶,是否积聚固体物或腐蚀以及是否有会影响涡轮叶轮平衡和叶片配置的其他损坏。也要检查流量计的内部,以确保其中没有积聚的碎屑。
(2) 叶轮旋转时间实验法
旋转时间试验是用来确定流量计叶轮现在的机械阻力与过去测试相比较的相对变化。在流量计区域干净和其内部没有损坏的情况下,如果机械阻力没有重大变化,则流量计准确度应不变化。如机械阻力有较大增加,则表明流量计准确度特性在小流量处已经降级。时间测量应从叶轮开始旋转直至叶轮停止转动,旋转试验至少重复 3 次且取时间平均值。
5.3 产品存储事项
(1) 存放时的注意事项
仪表到达之后应及时安装。对于电池供电的表头,未使用时应将电源插针置于“OFF”(断开)位置,以免电池耗电影响电池的使用寿命。
如需存放,请注意下列事项:
①可能的条件下,不打开包装箱存放。
②如已打开包装,或已使用过仪表,请把表头电源跳线器插在“OFF”位置,并使用原包装。
存放地点应具备下列条件:
①防雨防潮。
②机械振动小,避免碰撞冲击。
③温度在-30~+60℃。理想温度在 25℃左右。
④尽量不要存放在室外,不然仪表性能会受到影响。因此一旦仪表搬运到安装地点,就要尽快地安装到位。
(2) 搬运时的注意事项
①为防受到损坏,流量计在搬运到用户安装地点之前不要打开包装,要轻拿轻放。
②显示仪表绝对不能用来作为吊装钩或手柄。搬运较重的智能涡轮流量计时需要使用起重设备,吊装物应放在智能涡轮流量计的圆柱体周围并尽量靠近法兰位置。
六、产品安装事项
6.1 安装地点的选择事项
智能涡轮流量计设计时已考虑到了在恶劣环境条件下工作的情况,但是为长期保持其精确度和稳定性,在选择安装地点时还是要注意下列事项:
环境温度:避免安装在环境温度变化很大的场所。如果受到热辐射,须有隔热通风的措施。
环境空气:避免把流量计安装在含有腐蚀性气体的环境中。如果一定要安装在这样的环境中,则必须提供通风措施。
机械振动和冲击:仪表的结构很坚固,但在选择安装场所时应尽量避免机械振动或碰撞冲击。如果仪表安装在振动较大的管道上,则管道需加支撑。
限制使用无线电收发机:流量计的电气部分是可以抗高频电噪声干扰的。但是如果太靠近仪表处使用无线电收发机,那么高频噪声干扰就会影响到仪表。查看一下仪表安装场所,仪表是否受到无线电收发机的影响(把无线电收发机从几米远处移向仪表,看是否受到影响)。如有的话,就把收发机远离该场所。
其它:仪表的周围应留有适当的空间,以便于设备安装和定期检修。如若必须安装在室外,须有防雨淋和遮阳措施。
6.2 安装前的检查
为保证使用时的*佳性能,用户应注意以下安装前的检查要求:
①安装智能涡轮流量计前,管道一定要清扫。被测介质不清洁或含有杂质时,轴承、叶轮*易被卡死或损伤,严重损坏智能涡轮流量计,直接影响流量计性能。此时,应加装过滤器,过滤网目数根据流体杂质情况而定,一般为 20~60 目。当流体中混有游离气体时,应加装消气器,特别是用于贸易计量时不能忽略,要设置空气分离器以防发生这种情况。整个管道系统应密封良好。
②在安装前用嘴对流量传感器的叶轮吹气使其快速旋转,定性判断其性能。若发现不转,必须返回维修,不得自行拆装,以免影响测量性能。
③安装智能涡轮流量计时,前后管道法兰要检查水平,否则管道应力对流量计影响很大。
④流量传感器可以安装在水平或者垂直位置,流体流动方向应与壳体上的流向标志一致。水平安装的传感器要求管道不应有目测可察觉的倾斜(一般在 5°以内),垂直安装的传感器管道垂直度偏差亦应不大于 5°。在垂直安装时,应安装在流向向上的管道上,以保证流体充满管道。传感器的管道应与上、下游直管段同心安装。连接密封用的垫圈不得伸入管道内腔。上下游侧应有与流量传感器相同公称口径的、长度分别不少于 20DN 和 5DN 的直管段,其内壁应光滑清洁,无明显凹痕、积垢和起皮等缺陷,否则应在上游安装整流器。
⑤流量传感器是精密机械类仪表,叶轮转速很高,流速的突然变化会损坏叶轮,所以应将调节流量的阀门安装在传感器的下游方向,且缓慢调节流量,严防发生水击现象。
⑥流量传感器的仪表系数 K 对流体黏度的变化是敏感的,出厂时用水标定。当测量黏度大于 3MPa?s的流体时,流量测量范围和仪表系数有可能发生变化。为保证测量准确度,在订货时必须注明介质。
⑦用户应充分了解被测介质的腐蚀情况,严防传感器受腐蚀。
⑧流量计周围不能有强的外磁场干扰及强烈的机械振动。传感器应远离外界电场、磁场,必要时采取有效屏蔽措施,以避免外来干扰。流量计尽可能远离泵、冷冻机等振动源。
⑨在室外安装时,上部应有遮盖物,以免雨水浸入和烈日暴晒而影响流量计使用寿命。
⑩进行管道耐压试验时,智能涡轮流量计不得安装在管道上。
6.3 安装方法
涡轮流量传感器的安装布置简图如图 6-1。
智能涡轮流量计在出厂时将流量传感器、检测部件、流量显示仪表等组件分开包装,在现场安装的步骤如下:
①检查传感器、检测部件、流量显示仪表的出厂编号(或仪表系数)是否一致,切不可将不同出厂编号(或仪表系数)的组件混合安装,以免影响测量准确度。
②按安装要求将传感器组件装在管路上。
③用螺纹连接方式将检测部件固定在传感器组件上。
④在传感器壳体上安装流量显示仪表组件(整体安装),或将流量显示仪表安装在传感器附件的管路上。

6.4 流量计的安装
1.在安装涡轮流量传感器时,必须保证满管安装,即管道中充满流体。否则流量测量会受到影响,导致测量误差。水平安装时如图 6-2 示意安装,垂直时如图 6-3 示意安装。

2.若流量传感器安装位置位于管线的低点,为防止流体中杂质沉淀滞留,应在其后的管线安装排放阀,定期排放沉淀杂质。
3.流量计一般水平安装,要垂直安装时需在订货时说明。

4.流量传感器不应装在水平管线的*高点,以免管线内聚集的气体(如停流时混入空气)停留在流量传感器处不易排出而影响测量。正确安装参见图 6-4 的方式。
5.传感器的安装方式根据规格不同,采用螺纹或者法兰安装。严禁在流量计壳体上进行焊接。焊接时必须将流量计拆离管线。
6.安装流量计前应将管道内的杂物、焊渣、粉尘清理干净。
7.在需要连续运行不能停流的场合,为了检修时不致影响流体的正常输送,建议在流量传感器的安装处,按图 6-1 设置旁通管路和可靠的截止阀,测量时应保证旁通管路无泄漏。
8.流量计安装时,其上、下游应根据使用说明书的要求配置相应长度的直管段。传感器上游端至少有 20 倍公称通径长度的直管段,下游端应不少于 5 倍公称通径长度的直管段。
9.为保证流量计的使用寿命,必须安装过滤器。对于不能停流的,应并联安装两套过滤器,轮流清除杂质,或选用自动清洗型过滤器。
10.安装时注意流体方向,不得反向安装。
11.需要安装流量调节阀的场合,调节阀应安装在流量计的下游处,以减少来自上游的流量干扰,利于流量的调节稳定。上游侧的截止阀测量时应全开,且这些阀门都不得产生振动和向外泄漏。压力表可装在上下游进出口处,温度计应装在下游 5DN 处。对于可能产生逆向流的管线应加装止回阀以防止流体反向流动。
12.流量传感器露天安装时,请做好遮阳和防雨淋措施。
13.流量计外壳设有接地端子,应可靠接地,但不得与强电系统地线共用。
14.现场安装、维护必须遵守“有爆炸性气体时勿开盖”的警告语,并在开盖前关掉外电源。
15.拆装流量计时,对磁感应部分不能碰撞。
16.投入运行前先进行仪表系数的设定。仔细检查,确保仪表接线无误,接地良好,方可送电。
17.智能涡轮流量计所安装的管道不得对其施加任何应力。
18.进行管道耐压试验时,智能涡轮流量计不得安装在管道上。
19.流量计显示仪表应可以转动一定角度。
6.5 连接管道的安装
流量计连接管道的安装情况对流量计的测量准确度影响很大。
安装配管的要求:
①流速分布不均和管内二次流的存在是影响智能涡轮流量计测量准确度的重要因素。智能涡轮流量计对上、下游直管段有一定要求。在工业测量上,一般要求上游 20D,下游 5D 的直管长度。为消除二次流动,*好在上游端加装整流器。这样可使流量计的测量准确度达到标定时的准确度等级。
②保证通过流量计的液体是单相流,即不能混有空气或者蒸气,如有则需加装消气器。对于易气化的液体,在流量计下游必须保证一定背压。该背压的大小可取*大流量下流量传感器压降的二倍加上*高温度下被测液体蒸气压的 1.2 倍。
③管道内安装过滤器保证流体的清洁。
④消气器和过滤器的消气口和排污口要通向安全的场所。
⑤与流量计相连接的前后管道的内径应与流量计口径一致。管道和流量计连接处不许有凸出物伸入管道内,以免改变通道截面和流量计进口流场分布,并要求管道中心河流量计中心一致。流量计上游直管段长度 L 与管道内径 D 的比值应满足式 6-1 的要求:

式中
K—漩涡速度比,取决于流量计上游局部阻流件的类型;
f—管道内壁摩擦系数,流动处于紊流状态时一般可取 0.0175。
K 值与上游直管段长度见表 6-1:

若上游局部阻流件状况不明确,一般推荐上游直管段长度应不小于 20D,下游直管段长度不小于5D。当上游直管段不能满足要求时,应在流量计和阻流件之间安装流动调整器。
6.6 电气连接
安装显示仪表前*先核对传感器的输出特性(输出脉冲的频率范围、幅值、脉宽等)与显示仪表输入特征是否相配。按照传感器的仪表系数设定显示仪表的参数。核对传感器电源和线制,以及阻抗匹配。本质安全防爆型流量传感器还应核对安全栅型号规格。
信号传输线要求:
为了保证显示仪表对涡轮传感器输出的脉冲信号有足够的灵敏度,就要提高信噪比。为此,传感器的前置放大器如装在现场,还要防电磁干扰,即电磁感应、静电及电容耦合。如在室外,还应采取防雨淋等措施。在配置信号传输线时,必须注意以下几点:
①限制信号线的*大长度。信号线的*大长度为 L=D×v,其中,V 为在*小流量时传感线圈的输出电压有效值,mV;d 为系数,m/mV,其值可取: V<1000mV 时,d=1.0;1000mV<V<5000mV 时,d=1.5;V>5000mV 时,d=2.0。
②传输电缆通常用带有防护套和屏蔽功能的双芯或三芯通信电缆,有效截面积(1.25~2)mm2。要求传输电缆在显示仪表端屏蔽接地。尽可能用一根完整的电缆(即中间不接续)。电缆*好装入金属管里,以避免机械损伤。该金属管如同时装入另一电缆,则该电缆输送*大功率不能大于本仪表流量信号电缆输出*小功率的 10 倍。
传输电缆的路径不应与动力电源线平行,也不要敷设在动力电源线集中的区域,以避免电磁干扰。
注意:请务必在通电前完成所有接线并检查接线是否正确,切勿接反,否则容易损坏放大器板。
6.7 电气部件模拟运行
电气部分连接完成后,取下传感器的检测头并做好检测头安装标记,以便复原。用铁片靠在检测头下方快速移动,显示仪表的累积计数显示应连续地增加,可认为电气部分完好。
七、流量计的使用
智能涡轮流量计*适合用于测量洁净的、低黏度的单相流体,如水、轻油、石油溶剂、酸、碱、液氧、液 氮、液氢等相关液体。请按以下要求正确使用智能涡轮流量计以延长使用寿命,降低维护费用。
1、使用前请检查所用流量计的流量范围与实际工作的流量范围是否吻合。即使用时的*小流量不得低于该口径允许测量的*小流量,使用时的*大流量不得高于该口径允许测量的*大流量。从测量准确度和使用寿命两方面考虑,一般认为在断续使用的情况下(日运行 8 小时以下),按实际使用时的*大流量
的 1.3 倍选择传感器口径;连续使用的场合(日均大于 8 小时),按实际使用时的*大流量的 1.4 倍选择传感器口径;在恶劣工况条件下使用(如易汽化的液体、含微小颗粒的液体等),则使用时的*大流量应该为该口径允测*大流量的 40%。如果传感器口径与流程管道通径不一致时,则应以异径接管和等径直管改装管道。
一般情况下,传感器流量范围下限附近误差稍大,通常将实际*小流量的 0.8 倍作为选用传感器流量范围下限值,并保证有一定的余量。
2、使用前应检查智能涡轮流量计上游管道内是否清洁,特别要注意管道内的异物,如焊渣等。
3、智能涡轮流量计投入运行时,对未安装旁路管道的流量传感器,应先以中等开度开启流量计上游阀,然后缓慢开启下游阀。以较小的流量运行一段时间(约 10 分钟),然后全开上游阀,再开大下游阀开度,调节到所需正常流量。
4、对于安装了旁通管路的流量计,先全开旁通管路阀门,先以中等开度开启流量计上游阀,再缓慢开启下游阀,关小旁通阀开度,使仪表以较小的流量运行一段时间。然后全开上游阀,全关旁路阀(必须保证旁路阀无泄漏),*后调节下游阀开度到所需的流量。
5、对于低温和高温流体,在流通前要排净管道中的水分,流通时先以很小流量运行 15 分钟,再逐渐上升到正常流量。停流时也要缓慢进行,使管道温度和环境温度逐渐接近。
6、启闭阀门应尽可能平缓,如采用自动控制阀门的启闭,*好采用“两段开启,两段关闭”的方式,以防止流体突然冲击叶轮甚至发生水锤现象损坏叶轮。
7、当管道压力不高时,应检查流量计下游压力。一般在投入运行初期,观察*大流量时流量计下游的压力是否大于 Pmin,以防止产生气穴。其中:
Pmin = 2△P+1.25Pv
式中
△P—流量计*大流量时的压力损失;
Pv—被测流体*高使用温度时的蒸气压。
8、正确使用流量计的仪表系数。智能涡轮流量计的仪表系数 K 由我公司填写在给客户的合格证上,谨防丢失。智能涡轮流量计长期使用后因轴承磨损等原因,仪表系数 K 会发生变化,应定期现场或离线检定。若测量误差超过范围,应及时调换传感器,并按新的仪表系数重新设定显示仪表。
9、要定期清扫管线,清管时所有流体的流向、流量、压力、温度等均应符合智能涡轮流量计的规定。
10、选型应在规定的流量范围内,防止超速运行,以获得理想的准确度和保证正常使用寿命。禁止超流量长时间运转,否则会损坏机芯。
11、流量计在运行时不允许打开后盖或更动内部有关参数,不得随意松开流量计的固定部分,否则会影响流量计的正常运行。如要打开后盖,请在开盖前关掉外电源。
12、保证过滤器的通畅。过滤器若被杂物堵塞,流量计入口、出口处的压力表读数差将增大,需及时清除,不然堵塞会严重降低流量。定期排放消气器中从液体逸出的气体。流量计从管道上拆下暂时不用时,应用轻质油清洗干净,并在两端加盖防护,以防锈蚀或杂质进入仪表内部。
13、在多雨雪季节,应对流量计的显示仪表进行?;?。
14、定期检查维护流量计和其外接辅助设备,一旦发现异常及时采取措施排除,以保证整套仪表正常工作。
15、应加强对现场操作人员的技能培训,降低人为对流量计的损坏。
八、通用显示仪表的使用
智能涡轮流量计菜单设定步骤(通用型显示仪表-非汉显):
8.1 按键定义:

8.2 设定方法:

一级菜单(默认密码:0002):

如果 L08(折线修正功能)设置为”ON”,按”设定键”则进入分段频率和分段系数修改。如果 L08 设置为”OFF”,按下”设定键”就退出设定状态。

折线修正菜单:

二级菜单(默认密码:2222)

三级菜单(超级密码固定为 6210):

九、容积汉显显示仪表的使用
智能涡轮流量计显示仪表使用说明(容积汉显)
9.1 智能涡轮流量计显示仪表功能 :
1.液晶点阵汉字显示,直观方便,操作简洁明了;
2.带温度/压力传感器接口。温度可配接 Pt100 或 Pt1000,压力可接表压或绝压传感器,并可分段修正;
3.输出信号多样化,可根据客户要求选择两线制 4-20mA 输出、三线制脉冲输出和三线制当量输出;
4.具有卓越的非线性修正功能,大大提高仪表的线性;
5.具有软件频谱分析功能,提高了仪表抗干扰和抗震的能力;
6.测量介质广泛;
7.超低功耗,一节干电池全性能工作可维持至少 3 年;
8.工作模式可自动切换,电池供电、两线制、三线制;
9.自检功能,有丰富的自检信息;方便用户检修和调试;
10.具有独立密码设置,参数、总量清零和校准可设置不同级别的密码,方便用户管理;
11.三线制模式下支持 485 通讯;
12.显示单位可选择,可自定义。
9.2 容积式表头操作说明:
仪表通过按键进行参数设置,一般在安装时要使用按键手动设置一些参数。仪表有三个按键,从左到右顺序为 F1、F2 和 F3 键.通常 F1 为移位键,F2 为确认和换项键,F3 为修改和返回键。如有按键特殊功能,按键功能有所不同,使用时请参看液晶屏界面下方的按键功能说明。仪表运行时,可通过 F3 键手动切
换到主界面 2/主界面 3,主界面 2 显示内容除瞬时流量更改显示为工况流量外,其余与主界面 1 内容基本相同,主界面 3 同时显示工况和瞬时的流量。
9.2.1 启动
仪表上电,将进行自检,如果自检通不过,将显示自检错误界面,大约 1S 后跳到主界面。否则将直接跳到主界面。主界面启动后如图所示:
标签 1:运行模式显示,如果为电池模式时显示当前电池电量,如果为二线制电流时显示数符“Ⅱ”,如果为三线制时显示数符“Ⅲ”。
标签 2:仪表运行状态实时显示,如果正常显示“OK”,故障显示“ERR”。
标签 3:设置温度标识,如果仪表运行时异常或手动设置为设置温度则显示“ST” ,如果为传感器且正常将显示为空(仪表限制传感器正常温度为:-50℃~300℃)。
标签 4:仪表显示单位,可自由设置。
标签 5:瞬时流量值显示,显示*大值为 9999999,单位 t/h,运行模式显示。
标签 6:流量累计总量显示,显示数值*大值为 99999999.9,单位 t。
标签 7:仪表通讯状态信息显示,前三位表示表号,*四位表示奇偶校验位,0:无校验;1:奇校验;2:偶校验;*五位表示波特率,0:1200;1:2400;2:4800;3:9600。当表号为 1,校验为无校验,波特率为 9600 时,显示界面提示行显示“00103”。

另注:仪表运行时,可通过 F3 键手动切换到主界面 2,主界面 2 显示内容为:

标签 1:当前传感器运行频率显示,显示*大值为 9999。
标签 2:介质密度显示(只在液体质量时显示)。
标签 3:工况瞬时流量显示,显示*大值为 9999999。
标签 4:标况瞬时流量显示,显示*大值为 9999999。
标签 5:当前运行温度显示,为设定温度。
标签 6:当前运行压力显示,为设定压力。
9.2.2 主菜单

在所有主界面(主界面 1、主界面 2 和主界面 3)下,按 F2 键,进入主菜单界面??赏ü?F1 移位键选择相应的菜单项按 F2 键进入。各菜单项操作可参看以下各部分说明,简单说明如下:
查询:查询仪表运行数据,有日记录、月记录和年记录。
自检:仪表运行状态检查。
清零:累积流量清零。
设置:仪表运行参数设置。
校准:对温度通道、压力通道、电流输出和流量系数参数设置。
密码:修改设置、清零和校准密码。
显示:瞬时、工况、温度和压力显示单位的更改。
9.2.3 记录查询
记录查询选项查询仪表运行记录,共有日记录、月记录、年记录三个选项。

日记录查询:在记录查询界面按 F1 键将光标移至“日记录”处,按 F2 键进入日记录查询。

在日记录菜单,按 F1 键移动光标位置,按 F3 键修改日期,即可查询需要查询的数据。
箭头朝下时,数字减小,箭头朝上时,数字增加。下方“10.00 Nm3”为 2010 年 01 月 01日的累积量。
月记录查询:在记录查询界面按 F1 键将光标移至“月记录”处,按 F2 键进入月记录查询。

年记录查询:在记录查询界面按 F1 键将光标移至“年记录”处,按 F2 键进入月记录查询。

9.2.4 自检

如果仪表运行错误,可通过进入该选项,查询具体的仪表运行错误,打钩为正常,打叉为错误。另仪表启动时执行自检,如果有错误将显示此界面。在仪表运行时,也可进入该选项查询仪表运行状态。
9.2.5 清零

流量累积值快捷清零,为了防止非法清空流量累积值或误操作,进入清零选项须输入密码。在密码检查界面,通过移位修改键输入正确密码(快捷清零密码出厂默认为 00000),按下 F2 确认键,进入清零界面,显示当前累积流量值。
在清零界面,为了防止误操作,采用双手操作同时按下 F1 和 F3 键进行清零操作,清零成功屏幕显示 00000000.0000,按 F2 返回键退出清零到主界面。
批次总量清零,在主界面 1 中,按 F1 键即可清零。
9.2.6 设置
设置选项设置仪表工作所需的一些参数,为了防止人为误操作,进入此选项需要检查密码。输入正确密码后,即进入设置界面。

设置界面 1:语言选择,对设置和显示界面的显示语言进行设置,通过按 F3 键选择有英语 。

设置界面 2:介质选择,通过此项修改仪表测量介质。有如下介质可供选择:
1. 液体体积;
2. 液体质量。

设置界面 3:介质密度,设置所测介质在 20℃时的密度,设置时注意单位。

设置界面 4:体积膨胀系数,在测量液体时对密度进行修正的参数。

设置界面 5:小流量切除,小流量切除用于抗干扰,当干扰信号流量小于此设置值时,仪表自动将流量设置为零,此项设置能更好的抑制了低频干扰。

设置界面 6:流量量程,设置仪表的*大量程,对应电流输出的 20mA 时的值。

设置界面 7:阻尼时间,输入范围 0-9。

设置界面 8: 频带调节、滤波调节和增益调节三项结合使用可使仪表工作在*佳性能(非专业人员勿动)。

设置界面 9: 485 通讯相关设置,设置通讯时表地址和通讯模式。

设置界面 10: 温度信号的采集方式和设定温度设置。温度输入的有效范围为-999.9-999.9。设定温度单位:℃。如果温度信号的采集方式设置为:设定,仪表按照设定的温度进行补偿。
标况温度,测量气体时运算数据。
温度参数设置,温度输入有传感器和设定两个选项,设定时在进行流量计算时,不调用传感器采集温度。设定温度即当传感器采集温度过大或失效时,仪表调用此温度进行流量计算。标况温度将工况的体积流量作换算时的温度,如无特殊情况一般设置 20℃。

设置界面 11:压力输入:压力输入方式选择,有设置和传感器可供选择。如果压力信号的采集方式设置为:设定,仪表按照设定的压力进行补偿。
设定:压力设置值,为仪表运行参数的绝压值, 单位:KPa。
大气压:当地大气压值,设置当地平均大气压,用于流量计算的参数,单位:KPa。

设置界面 12:上限报警设置,设置上限报警的变量通设置报警输出的电平(HART 板暂不支持此项功能)。

设置界面 13:上限报警值,设置上限报警值和回差值(HART 板暂不支持此项功能)。
回差值:为了防止当前报警变量在上限报警大字到临界控制值时产生控制振荡,设置回差可将产生的振荡控制在充许范围内,但同是降低了控制精度。根据现场情况和经验设置此值。

设置界面 14:下限报警,设置上限报警参数(HART 板暂不支持此项功能)。

设置界面 15:下限报警值,设置报警值,参照上限报警值(HART 板暂不支持此项功能)。

设置界面 16: 当量系数,当量指与特定或俗成的数值相当的量,将标况流量换算成当量脉冲输出。单位为 m3/p; m3:立方米 p:脉冲。

设置界面 17:时钟设置,校准当前运行的日期和时间,此参数出厂时已校准,时钟设置影响数据计算,在运行前务必设置成当前日期,如错误将造成记录保存混乱。
9.2.7 校准
校准选项设置仪表修正所需的一些参数,此参数为工程师级参数,为了防止人为误操作,进入此选项需要检查密码。输入正确密码后,即进入校准选项选择界面。共有温度通道、压力通道、电流输出和流量系数四个选项。

校准通道选择:在此界面通过移位键选择要设置的通道。

温度通道:通过输入修正参数和传感器类型,对传感器采集温度进行修正,如果是设置温度,则不用设置此项。
温度零点:传感器采集过来的温度加上此温度为流量运算的温度。
温度系数:对温度进行倍数修正的参数,如果不进行修正,则此处设置为 1。
类型为温度传感器类型,现可选择 Pt100 和 pt1000。

压力通道:通过输入压力修正参数,对传感器采集压力进行修正,如果是设置压力,则不用设置此项。
压力零点:当前传感器采集压力加上此值为当前仪表运算压力。
压力系数:对当前采集压力进行陪数补偿的修正。如果不进行修正则此值设置为 1。
增益:采集压力传感器信号时对信号的放大倍数。表压/绝压为传感器类型设置,绝压表示仪表连接为绝压传感器,表压表示仪表连接为表压传感器。

压力通道二次修正:可对压力进行二次修正,分为五段。适用于对压力精度要求较高的场合。标准为标准压力值,测量为仪表测量值。

电流输出:通过输入修正参数,调节电流的输出零点,注:修改此参数将关闭电流输出,如果和仪表相关联的系统正在使用电流输出运行,请不要设置。

流量系数:
流量系数 分段: 流量系数分段设置,段数为 0-9。
频率: 分段频率,输入范围为 0-9999。
系数: 对应分段频率的流量系数。
通过流量标定装置标定后,按照从小到大的顺序(0 段*?。┙侄纹德屎头侄蜗凳来问淙搿?/div>
注意:如果 10 段没有全部使用,在*后标定段的下一段中,频率设定为 5000,系数和*后标定段的系数相同。

设置界面 2:流量平均系数进行设置。平均系数用于非线性修正。分段系数向该系数回归,可大大降低仪表的非线性误差,提高仪表的精度等级。
9.2.8 密码
通过此选项可分别修改清零、设置、校准的密码(清零、校准和设置密码的更改操作一致,这里只介绍设置密码的更改),进入修改密码选择界面,选择要修改的项,进入后输入旧密码,然后在新密码项输入要修改的密码,按 F2 确认键,如果旧密码输入正确则提示修改成功,在下方提示修改成功后自动跳到主界面
1,否则显示修改失败同时跳转到主界面 1。

密码修改选择界面:通过移位键选择相应??榈拿苈肷柚?。

9.2.9 显示单位

标况单位: 瞬时或标况单位选择。
工况单位:工况流量单位选择。
温度单位: 温度单位选择。
压力单位: 压力单位选择。显示单位选项可更改仪表运行时显示的单位,进入显示单位界面,标况流量如果选择为液体质量有 t/h、t/min 、kg/h 和kg/min 四个选项选择,如果为液体体积有 m3/h、m3/min 、L/h 和 L/min 四个选项选择;工况流量有 m3/h、m3/min 、L/h 和 L/min 四个选项选择,选择相应的单位,按确认键后,主界面将以设置显示单位进行数值显示。
9.3 接线
9.3.1 传感器接线端子说明

传感器通道 1(流量信号):
1:+,
2:-。
传感器通道 2:
3:+
2:-。
压力传感器:
4:V-, 压力传感器电源-;
5:P-, 压力传感器信号-;
6:P+, 压力传感器信号+;
7:V+, 压力传感器电源+;
温度传感器(Pt100):
8: Pt100(1);
9: Pt100(1);
10:Pt100(2)。
9.3.2 输出接线端子说明及接线方法:
①三线制电流接法:

②二线制电流接法:

③三线制脉冲接法:

④三线制当量接法:

⑤报警输出接线方法

十、流量计的常见故障及排除
10.1 机械部分故障
1)漏液。如流量有较大偏差,应检查流量计安装的密封性。
2)整流器堵塞。当流量和压力明显降低时,有可能是前整流器被杂质堵塞,需清理整流器。
3)叶轮损坏。读数偏差的另一原因可能是由于叶轮的损坏,在经过长期使用后,叶轮会出现折断,流体经过叶轮时流量不均匀,必须更换传感器。
4)轴承损坏。一般情况下,当流量计使用一段时间后,*容易损坏的机械部件是流量计轴承。根据维护周期的统计来看,建议在两年的使用期内定期清洗或更换轴承。
5)磁感应元件损坏。磁感应元件损坏后,流量计不能真实的把通过的量值反映到读数上,此时应更换。
10.2 电子装置部分
1)流量计应可靠的接地,使用规定的电源,以防烧毁内部元件。
2)流量计接通电源后无信号。*先应检查电源与输出线连线是否正确;再提高介质流量,满足流量计的起始流量大小;*后检查流量计的脉冲输出方式是否选用正确。
3)流量计瞬时流量显示为零。此时应检查前置放大器是否正常。
4)流量计瞬时流量不稳定??赡艿脑蚴墙拥夭涣蓟虼衅饕堵肿俨晃榷ā?/div>
5)流量计小流量时无信号。应检查流量计下限截止频率。
6)流量计液晶屏无显示。检查电池电量或更换受损的液晶显示屏。也有可能是接线错误导致主电路板烧毁而无显示,此时应更换线路板。
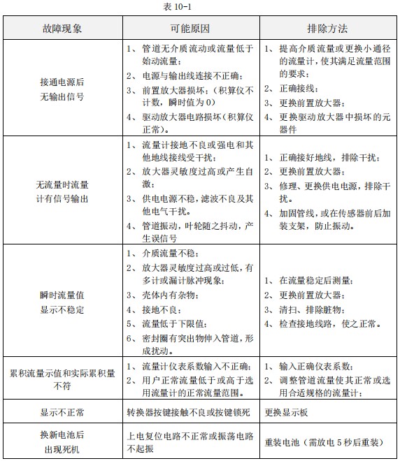
10.3 智能涡轮流量计的常见故障及排除方法见表:

十一、订货须知
用户在订购智能涡轮流量计时要注意依据流体的流通情况、公称口径、工作压力、工作温度、流量范围、流体种类和环境温度等条件选择合适规格。当有防爆要求时必须选防爆型传感器,并严格注意防爆等级。
也可以致电我公司,由我司技术人员根据您提供的资料替您设计选型。
上一篇:涡轮流量计的校准下一篇:lwgy液体涡轮流量计参数设置
相关资讯
- 智能型涡轮流量计在安装时需要的注意事项及现场布线要求
- 智能型涡轮流量计常见的四类故障与技巧解决方法
- 关于智能型涡轮流量计接线方式与操作方式及接线方式
- 智能涡轮流量计说明书
- 智能涡轮流量计不显示流量
- 智能涡轮流量计安装要求
- 智能型液体涡轮流量计的基本原理与结构应用
- 智能涡轮流量计常见故障及排除
- 智能涡轮流量计怎么调试
- 智能涡轮流量计尺寸
- 智能涡轮流量计量程范围
- 智能涡轮流量计使用方法
- 智能型涡轮流量计的结构原理
- 一种基于HART总线的智能涡轮流量计分析介绍
- 智能型涡轮流量计在航空煤油流量检定的选型及直管段长度确定
- 液体智能涡轮流量计价格,脉冲涡轮流量计
- 智能涡轮流量计价格
- 智能液体涡轮流量计,液体涡轮流量计厂家价格
- 智能液体涡轮流量计的传感器保养措施及内部部件的维护
- 关于智能涡轮流量计的选型要求与标准
- 智能型涡轮流量计
- 智能型液体涡轮流量计
- 液体智能涡轮流量计
- 智能液体涡轮流量计
- 智能涡轮流量计厂家,数显涡轮流量计
- 智能液体涡轮流量计,脉冲输出涡轮流量计
- 智能型涡轮流量计,高温涡轮流量计
- 智能型液体涡轮流量计,液体涡轮流量计价格
- 智能涡轮流量计厂家,脉冲输出涡轮流量计
- 智能涡轮流量计厂家,分体式涡轮流量计

